• 一、前言

  《码神联盟》是一款为技术人做的开源情怀游戏,每一种编程语言都是一位英雄。客户端和服务端均使用C#开发,客户端使用Unity3D引擎,数据库使用MySQL。这个MOBA类游戏是笔者在学习时期和客户端美术策划的小伙伴一起做的游戏,笔者主要负责游戏服务端开发,客户端也参与了一部分,同时也是这个项目的发起和负责人。这次主要分享这款游戏的服务端相关的设计与实现,从整体的架构设计,到服务器网络通信底层的搭建,通信协议、模型定制,再到游戏逻辑的分层架构实现。同时这篇博客也沉淀了笔者在游戏公司实践五个月后对游戏架构与设计的重新审视与思考。

  这款游戏自去年完成后笔者曾多次想写篇博客来分享,也曾多次停笔,只因总觉得灵感还不够积淀还不够思考还不够,现在终于可以跨过这一步和大家分享,希望可以带来的是干货与诚意满满。由于目前关于游戏服务端相关的介绍文章少之又少,而为数不多的几篇也都是站在游戏服务端发展历史和架构的角度上进行分享,很少涉及具体的实现,这篇文章我将尝试多从实现的层面上加以介绍,所附的代码均有详尽注释,篇幅较长,可以关注收藏后再看。学习时期做的项目可能无法达到工业级,参考了github上开源的C#网络框架,笔者在和小伙伴做这款游戏时农药还没有现在这般火。  : ) 

  • 二、服务器架构

iOS培训,Swift培训,苹果开发培训,移动开发培训

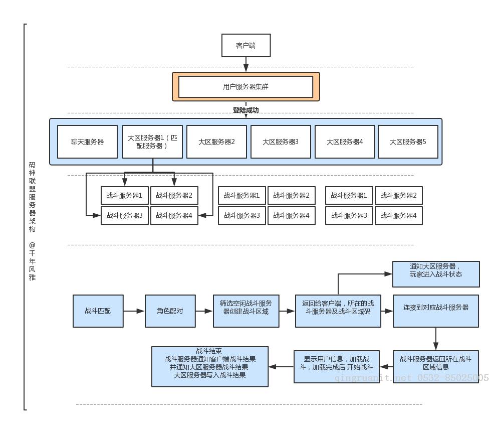
  上图为这款游戏的服务器架构和主要逻辑流程图,笔者将游戏的代码实现分为三个主要模块:Protocol通信协议、NetFrame服务器网络通信底层的搭建以及LOLServer游戏的具体逻辑分层架构实现,下面将针对每个模块进行分别介绍。

  • 三、通信协议

  iOS培训,Swift培训,苹果开发培训,移动开发培训

  先从最简单也最基本的通信协议部分说起,我们可以看到这部分代码主要分为xxxProtocol、xxxDTO和xxxModel、以及xxxData四种类型,让我们来对它们的作用一探究竟。

  • 1.Protocol协议

网友评论