JAVA编程思想(第四版)学习笔记----11.10 Map
之前学习的是Collection层次的List接口。List层次比较简单,除去与多线程安全相关的CoppyOnWriteArrayList<T>类,这一个类在集中涉及多线程相关知识时候再学习,以及已经过时的向量Vector<T>、栈Stack<T>外,只剩下两种比较常用的List接口的实现,也就是基于数组的ArrayList和基于链表的Linkedlist两个类。这两个列表实现中最简单、最常用的还是ArrayList。至于LinkedList,由于其具体实现中实现了Deque队列接口,在功能上具有比列表更多的功能,所以在学习完队列之后再学习Linkedlist应该是比较合理的。
在平时的开发中由于队列用到的比较少,所以关于队列的学习也放置在后面。Collection中的另外一个常用的容器是Set接口的相关实现类。又由于java在设计Set实现类时是基于Map进行实现的,也就是说没有Map就没有Set,故而接下来先学习Map,然后再学习Set,这个学习顺序应该是比较合理的。
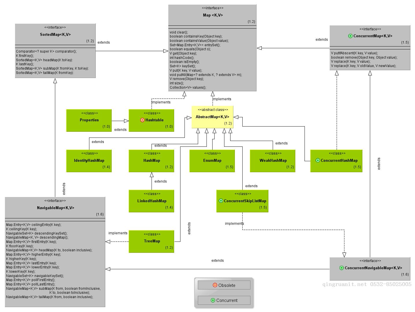
下面先放上一张Map接口的相关层次结构图(相关资源来自网络):
Map接口中最常用到的实现类有HashMap(无序,快速访问元素)、LinkedHashMap(按照添加顺序排序,快速访问)、TreeMap(按照键的比较升序排列)
接口Map<K,V>
public interface Map<K,V>
Map<K,V>接口是Map层次的根接口,与Collection<T>接口不同的是,该接口是真正的根接口,并没有拓展自其他的接口。
Map提供将键映射到值的对象,一个映射不能包括重复的键;每个键最多只能映射到一个值(但是值的类型可以为单值类型比如String,也可以为多值类型比如List)。Map接口提供三种collection视图,允许以键集,值集,或键值对映射关系集的形式对某个映射进行查看。映射顺序定义为迭代器在映射的collection视图上返回其元素的顺序。某些映射实现可明确保证其顺序,如 TreeMap、LinkedHashMap 类;另一些映射实现则不保证顺序,如HashMap 类。
某些映射实现对可能包含的键和值有所限制。例如,某些实现禁止 null 键和值,另一些则对其键的类型有限制。
抽象类AbstractMap<K,V>
延伸阅读
- ssh框架 2016-09-30
- 阿里移动安全 [无线安全]玩转无线电——不安全的蓝牙锁 2017-07-26
- 消息队列NetMQ 原理分析4-Socket、Session、Option和Pipe 2024-03-26
- Selective Search for Object Recognition 论文笔记【图片目标分割】 2017-07-26
- 词向量-LRWE模型-更好地识别反义词同义词 2017-07-26
- 从栈不平衡问题 理解 calling convention 2017-07-26
- php imagemagick 处理 图片剪切、压缩、合并、插入文本、背景色透明 2017-07-26
- Swift实现JSON转Model - HandyJSON使用讲解 2017-07-26
- 阿里移动安全 Android端恶意锁屏勒索应用分析 2017-07-26
- 集合结合数据结构来看看(二) 2017-07-26
学习是年轻人改变自己的最好方式